Instance Verification Kit (IVK)
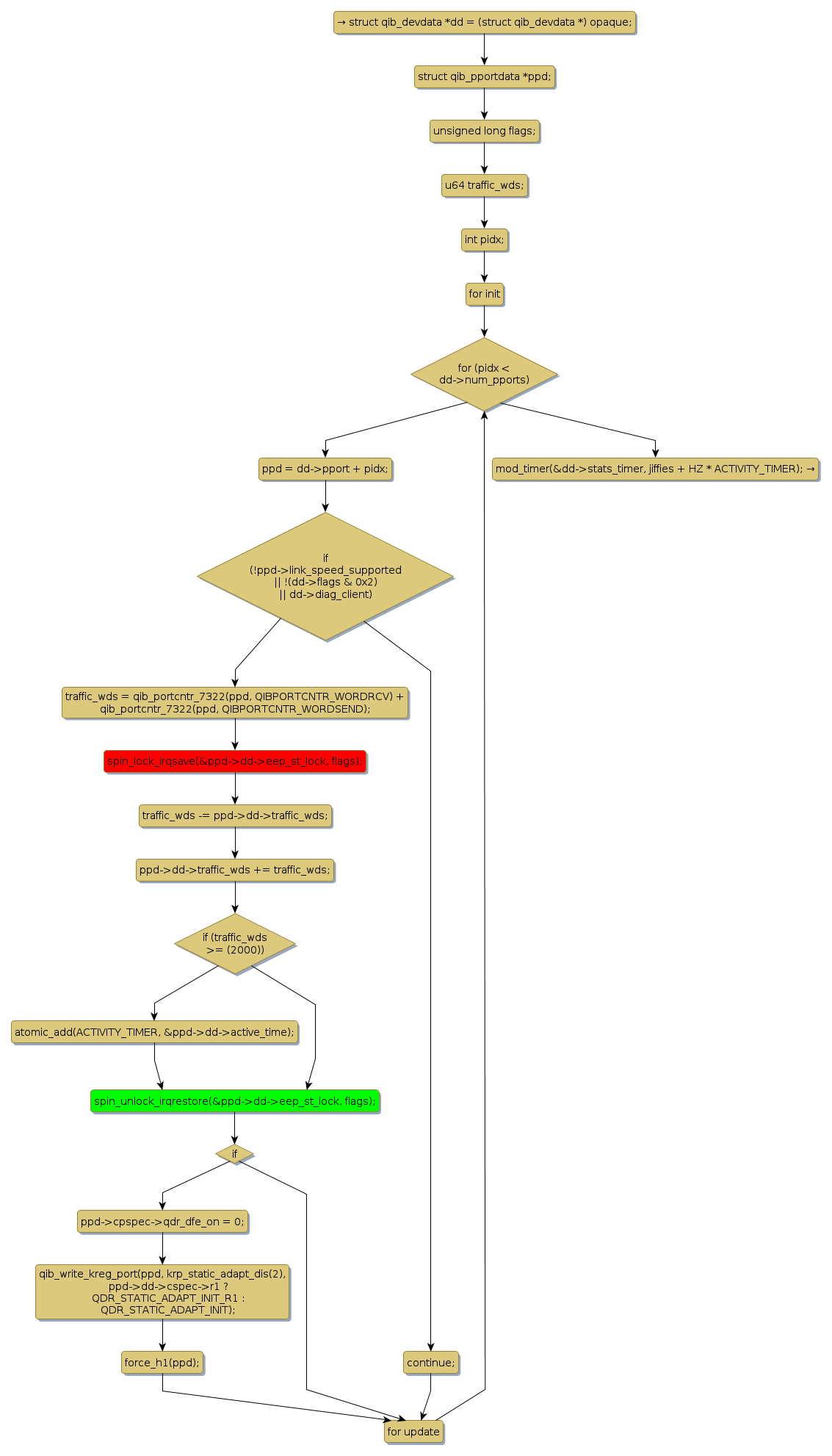
spin lock @ [163217+48+/linux-3.19-rc1/drivers/infiniband/hw/qib/qib_iba7322.c]
Instance Signature: eep_st_lock
|
The Matching Pair Graph:
|
|
Function Name
|
Control Flow Graph (CFG)
|
Events Flow Graph (EFG)
|
Source Correspondence
|
|
qib_get_7322_faststats
|
|
|
[162433+22+/linux-3.19-rc1/drivers/infiniband/hw/qib/qib_iba7322.c]
|